孚日股份8连涨停!“没有俘虏日军计划”截图疯传,官方渠道查无此公告!
来源:大河报
11月17日,孚日股份在集合竞价阶段即封住涨停,该股已连续拉出8个涨停板,股价飙升至12.72元/股的历史新高,总市值突破120亿元,近一个月累计涨幅高达106.43%。
记者查证:官方渠道查无此文
就在市场亢奋之际,一张“7连板孚日股份:目前没有俘虏日军计划”的截图在刚刚过去的周末迅速发酵。
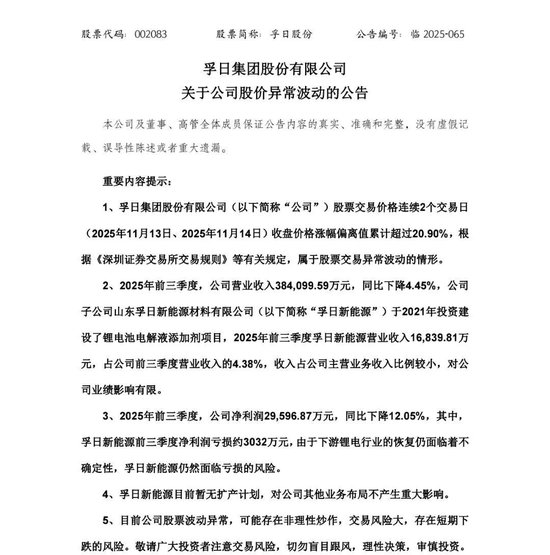
网传截图
这张在网上流传的截图中,孚日股份于“11月16日电”发布公告称,“公司目前没有俘虏日军计划”,并罕见提示“资本存在恶意炒作情况”及“散户存在短期下跌的风险”。
但记者通过所有法定信息披露渠道,均未查到孚日股份发布过上述内容的公告。
记者发现,网传截图日期“11月16日电”,与孚日股份当晚真实发布的《关于公司股价异常波动的公告》(临2025-065。落款11月17日)时间相近。
在这份真实公告中,与网传截图对应的原文是:“孚日新能源目前暂无扩产计划,对公司其他业务布局不产生重大影响。”
值得注意的是,网传截图中后半段关于风险的表述,与公司真实公告的原文也并不一致,甚至有添油加醋的嫌疑。真实公告的原文为“可能存在非理性炒作”和“存在短期下跌的风险”;而网传截图则将其篡改为“资本存在恶意炒作情况”和“散户存在短期下跌的风险”,用词更为严厉,指向也更明确。
股价暴涨,竟因名字像“俘获日军”?
网传截图的出现,与近期市场对孚日股份的“玄学炒作”相呼应。
在投资者社区,11月16日上午,一名投资者将孚日股份的上涨归因于“好名字”:“孚日股份(俘获小日子)好名字+VC+军工”。
在深交所互动易平台上,近两日有投资者提问“公司产品每年对日本出口占比是多少?”11月13日,已有投资者询问“贵司军工4证办理进度如何”?
事实上,市场对“军工”概念的联想并非完全凭空捏造。据孚日股份2025年半年度报告,其“功能性涂层材料业务”的产品“可应用于军工装备等领域”,其“热屏蔽功能涂料”具有“可见光、近红外隐身性能”,曾获“全军科技进步二等奖”。
回应:与公司名字无关,
那是网友们自己想的
对于股价上涨,17日,中新经纬以投资者身份致电孚日股份董秘办,一位接线人员表示,近期公司股价上涨与电解液添加剂VC(碳酸亚乙烯酯)价格上涨有关。
截至目前,VC价格已从底部4.5万元/吨涨至超10万元/吨,涨幅达150%。
对于是否关注到市场上关于公司名字的讨论,上述接线人员说,“股价上涨与公司名字无关,那是网友们自己想的。”
这与公司基本面形成鲜明对比:公司2025年前三季度营收、净利双双下滑,而被寄予厚望的孚日新能源实则净利润亏损约3032万元。
面对股价暴涨,孚日股份已连续发布异动公告,“可能存在非理性炒作,交易风险大,存在短期下跌的风险。敬请广大投资者注意交易风险,切勿盲目跟风,理性决策,审慎投资。”
————————————
来 源:新黄河、中新经纬
责任编辑:陈琰 SN225
网友评论 (128)