财经
688585,大牛股明起复牌
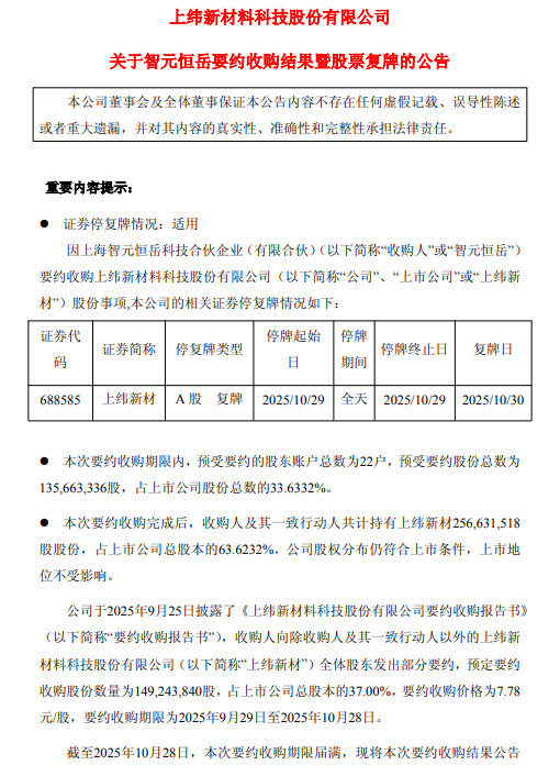
10月29日晚,上纬新材公告,截至2025年10月28日,上海智元恒岳科技合伙企业(有限合伙)要约收购公司股份期限届满。
根据中登公司上海分公司提供的数据统计,本次要约收购期限内,预受要约的股东账户总数为22户,预受要约股份总数为1.36亿股,占上市公司股份总数的33.6332%。收购人智元恒岳将按照要约收购约定的条件购买上述股份,过户手续根据相关规定办理。
本次要约收购完成后,智元恒岳持有公司58.6232%股份,智元恒岳及其一致行动人共计持有公司63.6232%股份。
上纬新材表示,本次要约收购期限已届满且要约收购结果已确认,经向上交所申请,公司股票自10月30日(星期四)开市起复牌。
今年7月以来,上纬新材股价一路走高,截至发稿,上纬新材年内涨幅仍高达1531%。
网友评论 (128)