财经
香港火灾捐款AI统计!汶川地震香港各界总捐款超 200 亿港元!
来源:国际投行研究报告
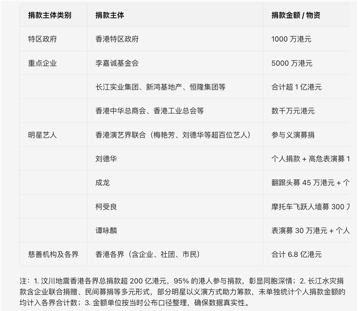
汶川地震香港各界总捐款超 200 亿港元,95% 的港人参与捐款,彰显同胞深情, 长江水灾等我们也看到香港同胞的捐款,如今,香港遭灾,是大陆企业和明星回报的时候了!
特别声明:以上内容仅代表作者本人的观点或立场,不代表新浪财经头条的观点或立场。如因作品内容、版权或其他问题需要与新浪财经头条联系的,请于上述内容发布后的30天内进行。
网友评论 (128)