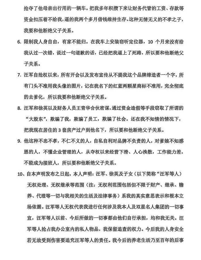
列出九大理由,与儿子断绝关系,84岁双星创始人发声:不能让“美国身份的人”接班!
每经编辑|程鹏
2026年开年,百年鞋企双星名人的控制权之争上演决裂戏码。
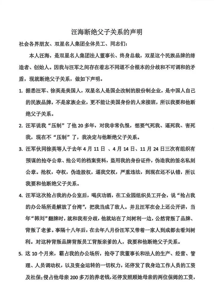
据新黄河报道,1月3日,84岁的双星名人集团创始人汪海发布公开声明,正式宣布与儿子汪军、儿媳徐英断绝父子及姻亲关系,控诉对方多次“抢公章”“逼宫”,直指其“背叛品牌、背叛老爹”。接近汪海的工作人员证实声明真实性,这场持续近一年的家族内斗由此推向高潮。
矛盾根源可追溯至2022年的股权变动。彼时,儿媳徐英控股80%的青岛星迈达工贸有限公司通过增资,获得双星名人56.96%股份,成为第一大股东。尽管汪海名义上保留职位,但已失去绝对控制权,埋下冲突隐患。
汪海 图片来源:红星新闻(资料图)
据天眼查信息,青岛双星名人集团股份有限公司成立于2002年,位于山东省青岛市,青岛星迈达工贸有限公司为控股股东,法定代表人、董事长兼总经理为汪海,持股比例21.88%,汪军持股比例6.53%,徐英为受益所有人。
2025年5月,矛盾首次公开化。汪海发布公开信,指控其子汪军、儿媳徐英及孙子汪子栋企图抢夺公章,“威逼交出管理权”,质疑未经其同意的公司搬迁、人事任命等行为。彼时,每经记者拨通了汪海儿媳徐英的电话,对于网络流传公开信是否为汪海所发,徐英说:“我们也不知道是不是总裁发的,我们也找不到他,他现在也不在家,也不在公司。”
随后在2025年12月2日,儿媳徐英以“双星名人董事长”及控股股东青岛星迈达的名义发布《严正声明》称,当年5月20日,双星名人董事会决议免去汪海董事长及法定代表人职务,选举徐英接任,并称汪海签署文件及原公章失效。
徐英在声明中指控,汪海被免职后一直霸占营业执照,拒不配合变更登记,甚至“私自刻制”了新的公章、法人章和财务专用章。徐英列出了这三枚“私章”的具体编号,强硬表态:汪海用这些印章签的任何文件、做的任何资产处分,公司概不承认。
仅过6天,汪海发起反击。12月8日,汪海也在报纸上刊登声明,驳斥徐英的说法“完全违背事实”,称该董事会召集程序违法,决议无效,原公章由其妥善保管,并向法院提起撤销之诉,案件目前仍在审理中。
此前,双方的争执焦点还在法律程序上,但1月3日的断绝关系声明,让矛盾完全脱离了商业范畴。
汪海在声明中列举了9条理由,其中“接班人国籍”被置于首位。
汪海称,汪军与徐英均为美国身份,强调双星名人是国企改制后的股份制企业,属于中国人的民族品牌,绝不能由外籍人士接班。他还痛斥对方搞“去创始人化”,不仅禁止宣传提及自己、拆除头像标识,还停用其名下核心商标,甚至在经济上封锁自己。
汪海在声明最后表示:彻底打破“血缘接班”的传统。他宣布将成立“双星名人品牌接班委员会”,推行“能人接班”和“职业经理人接班”。
据双星名人集团官网,拥有近百年发展历史的双星名人集团始于1921年,是我国最早的民族制鞋工业。其前身是国营青岛第九橡胶厂,原本隶属于青岛市重点国企——青岛双星集团。
随着双星轮胎、双星机械行业做大做强,双星鞋服改制,国有资本退出,汪海总裁退休,双星名人集团成立。
值得一提的是,此前,上市公司青岛双星投关部门曾回复媒体称,两家公司已于2008年剥离,目前青岛双星主营轮胎业务,与双星名人没有关系。
1980年代、1990年代初,“双星”成为国内家喻户晓的品牌,鞋类年销量突破3000万双,连续15年稳居全国第一。不过,近年来公司增长放缓,市场份额受到新兴品牌挤压,双星名人也尝试了借助电商、直播、IP联名等手段重塑品牌,但影响力远不如前。
双星名人集团官网信息还显示,双星名人集团产业涉及制鞋、服装、房地产、印刷包装、物流等多个行业。双星名人集团销售网络遍布全国各地,拥有30多个销售公司,5000多家连锁店,同时产品远销美国、欧洲等100多个国家和地区。双星品牌价值492亿元,汪海总裁荣获国家级管理专家、世界风云人物等近百个荣誉称号,汪海总裁企业家自身价值321亿元。
编辑|程鹏 杜恒峰
责任编辑:陈琰 SN225
网友评论 (128)